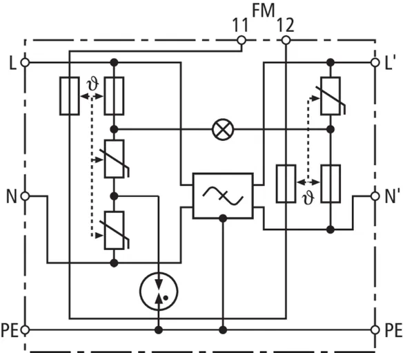
SPS protector

  • Combination of surge protection and filter
  • Surge protection with monitoring device and disconnector
  • Interference suppressor filter for protecting sensitive industrial electronics equipment against balanced and unbalanced high-frequency interference
  • Integrated in a shielded enclosure
  • Visual operating state indication (green) and floating remote signalling contact (break contact) for fault indication

详情

lorem ipsum

SPS Protector

Surge arrester with interference suppressor filter for single-phase 230 V TT and TN systems; with floating remote signalling contact.

1 产品

货号 912253 SPS PRO

全球贸易项目代码 4013364068360, 海关HS编码: 85363010, 总重: 603.70 g, 包装单位: 1.00 pc(s)


图片

附加信息

SPS PRO surge arrester with
interference suppressor filter
Two-pole surge arrester for protecting
the power supply circuit of electronic devices
against transient overvoltage and
high-frequency interference
Width: 7 mod.
Type 3 SPD according to EN 61643-11
Operating state indication: green
Fault indication: remote signalling contact
In a shielded enclosure
Mains filter according to DIN VDE 0565 Part 3
Max. continuous operating voltage: 255 V a.c.
Total discharge current: 5 kA
Voltage protection level (L-N): <= 0.8 kV
Nominal load current: 3 A a.c.
Attenuation at f = 1 MHz balanced/unbalanced
>= 73 dB / >= 45 dB
Energy-coordinated according to IEC 62305-4 with arresters
of the Red/Line series

Brand: DEHN
Type: SPS PRO
Part No.: 912253
or equivalent.

认证

 

技术参数

SPD according to EN 61643-11 / IEC 61643-11 type 3 / class III
Max. continuous operating voltage (a.c.) (UC ) 255 V (50 / 60 Hz)
Nominal load current (a.c.) (IL ) 3 A
Nominal discharge current (8/20 µs) (In ) 3 kA
Total discharge current (8/20 µs) [L+N-PE] (Itotal ) 5 kA
Voltage protection level [L-N] / [L/N-PE] (UP ) ≤ 800 / ≤ 1000 V
Type of remote signalling contact break contact

.产品已加入收藏夹。

商品912253加入购物车。


返回顶部